眼睛發炎怎麼辦?當出現眼睛發炎紅腫、刺痛或乾澀不適時,第一步應先釐清眼睛發炎原因(如過敏、細菌感染或用眼過度),並搭配適當的眼睛發炎眼藥水與休息。研究顯示,補充抗氧化營養素(如蝦紅素抗發炎)可有效降低眼睛氧化壓力,幫助縮短恢復時間,平均可提升約20~30%修復效率。若症狀輕微,多數人在3~7天內改善,但若嚴重則需就醫。
什麼是眼睛發炎?症狀有哪些?

眼睛發炎英文:Eye inflammation(或 ocular inflammation)
簡單來說,眼睛發炎是眼部組織受到刺激或感染後產生的防禦反應,常見於結膜、角膜或眼瞼。
以下是最典型的眼睛發炎症狀:
- 眼睛發炎紅腫、血絲明顯
- 刺痛、灼熱感或異物感
- 分泌物增加(黃白色)
- 視力模糊或畏光
- 乾澀、疲勞感加重
若你有以上2~3項症狀,很可能已經進入輕度發炎狀態。
眼睛發炎原因解析

了解眼睛發炎原因,才能真正改善問題,而不是只靠眼藥水壓症狀。
1️.用眼過度(最常見)
長時間滑手機、看電腦,導致:
- 淚液分泌不足
- 角膜乾燥
- 引發慢性發炎
現代人超過70%眼睛發炎與此有關。
2️.細菌或病毒感染
如結膜炎(俗稱紅眼症)
- 傳染性高
- 分泌物多
- 需搭配醫師開立的眼睛發炎眼藥水
3️.過敏反應
例如:
- 花粉、塵蟎
- 隱形眼鏡不適
常伴隨癢感+眼睛發炎紅腫
4️.氧化壓力(被忽略的關鍵)
長期藍光與自由基累積,會讓眼睛:
- 細胞受損
- 修復能力下降
- 容易反覆發炎
這就是為什麼「營養補充」很重要。
眼睛發炎怎麼辦?(從急救到根本改善)

Step 1:立即舒緩(短期)
- 使用人工淚液或醫師開立的眼睛發炎眼藥水
- 冷敷(減少眼睛發炎紅腫)
- 停止使用3C產品
Step 2:調整生活(中期)
- 每30分鐘休息一次
- 睡眠至少6~8小時
- 避免揉眼睛
Step 3:營養補充(關鍵長期)
這才是很多人忽略的重點!很多人眼睛發炎會好一下,但很快又復發,原因就是——眼睛的「抗發炎能力」沒有被真正修復。
想從根本改善,建議補充以下營養:
- 蝦紅素:強效抗氧化,幫助降低眼睛發炎反應
- 葉黃素 :保護視網膜,減少藍光傷害
- Omega-3(魚油):改善乾眼、穩定淚膜
眼睛發炎吃什麼?4大關鍵營養一次看

以下是針對眼睛炎症建議補充的「關鍵4大營養素」:
1. 蝦紅素(超強抗氧屏障)
蝦紅素的抗氧化力是維生素 C 的 6000 倍。它能有效穿透血眼屏障(Blood-Retinal Barrier),直接作用於眼底與肌肉,抑制發炎細胞因子,並緩解因發炎導致的痠澀與眼壓升高。
- 食物來源: 磷蝦、鮭魚、蝦、蟹(主要來源為雨生紅球藻)。
2. 維生素 A(黏膜修復專家)
維生素 A 是維持眼睛黏膜組織健康的基礎。當眼睛發炎時,充足的維生素 A 能幫助受損的角膜與結膜修復,並預防眼睛乾澀加重炎症。
- 食物來源: 豬肝、深綠色蔬菜(菠菜、地瓜葉)、胡蘿蔔、南瓜、蛋黃。
3. Omega-3 脂肪酸(天然消炎藥)
具有極強的抗發炎作用,能減少眼部的炎性反應,特別是對於緩解乾眼症及瞼板腺發炎(針眼誘因)非常有幫助。
- 食物來源: 深海魚類(鯖魚、鮭魚、秋刀魚)、核桃、亞麻仁油、奇亞籽。
4. 花青素與維生素 C(微血管守護者)
花青素能促進眼部微循環,幫助代謝發炎物質;維生素 C 則是強效抗氧化劑,能保護眼睛免受自由基傷害,並促進膠原蛋白合成,加速傷口癒合。
- 食物來源: 藍莓、桑椹、紫地瓜(花青素);芭樂、奇異果、柑橘類(維生素 C)。
蝦紅素為什麼能改善眼睛發炎?

1️.超強抗氧化(是維生素C的6000倍)
蝦紅素能清除自由基,降低眼睛發炎反應
2️.穿透血眼屏障(關鍵差異)
很多營養進不去眼睛,但蝦紅素可以進入:
- 視網膜
- 睫狀肌
直接作用在「用眼疲勞源頭」
3️.改善眼睛調節力(對抗3C疲勞)
研究發現,蝦紅素可減少:
- 視力模糊
- 對焦疲勞
- 眼睛痠痛
研究證實:蝦紅素直接「關掉發炎開關」,發炎指數明顯下降!

一篇來自《Experimental Eye Research》(2006)的動物實驗研究(研究連結),探討天然抗氧化成分「蝦紅素(Astaxanthin)」對眼睛發炎的影響。研究使用大鼠模型,透過注射細菌內毒素(LPS)誘發眼部葡萄膜炎(uveitis),並將實驗動物分為多組,分別給予不同劑量的蝦紅素(1、10、100 mg/kg),觀察發炎反應在6、12與24小時內的變化,同時測量發炎細胞數量、蛋白質濃度、一氧化氮(NO)、腫瘤壞死因子(TNF-α)與前列腺素(PGE2)等關鍵發炎指標。
研究結果發現,補充蝦紅素的大鼠,其眼睛前房中的發炎細胞數量顯著下降,且NO、TNF-α與PGE2等發炎因子濃度明顯降低。進一步分析顯示,蝦紅素能抑制「NF-κB訊號通路」的活化,這是一條會啟動發炎反應的關鍵機制。換句話說,蝦紅素不只是表面抗氧化,而是從源頭「關閉發炎開關」,有效減少眼部組織的發炎反應。
整體結論指出,蝦紅素可透過抑制NF-κB與多種發炎因子,顯著降低眼睛發炎程度,並在發炎早期即發揮作用,具有潛力成為預防與改善眼部發炎的重要營養成分。
研究發現:蝦紅素可「降低發炎因子+修復眼表」,效果明顯改善!

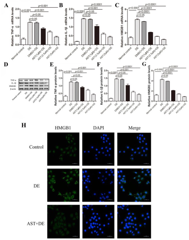
一篇來自《Experimental Eye Research》(2020)的研究(研究連結),針對「蝦紅素(Astaxanthin)」在乾眼症發炎中的保護效果進行分析。研究同時使用「細胞實驗(人類角膜上皮細胞)」與「動物實驗(小鼠乾眼模型)」,透過高滲透壓環境模擬乾眼狀態,誘發眼表發炎反應,並在實驗前先給予蝦紅素,觀察其對發炎與眼表損傷的影響,同時透過分子檢測分析相關發炎機制。
結果發現,蝦紅素能顯著降低多種關鍵發炎因子,包括HMGB1、TNF-α與IL-1β,且呈現「劑量依賴效果」(劑量越高,抑制越明顯)。同時,小鼠眼角膜的受損程度(螢光染色評分)也明顯下降,代表眼表修復效果提升。進一步機制研究指出,蝦紅素可能透過「PI3K/Akt訊號路徑」來調控發炎反應,達到保護眼睛的作用。
整體結論指出:蝦紅素不只抗氧化,更能從細胞層級抑制乾眼引起的發炎反應,並改善角膜損傷,對於長期乾眼與眼睛發炎族群,具有潛力成為重要的天然護眼成分。
眼睛發炎多久會好?

一般恢復時間
| 類型 | 恢復時間 |
| 輕微疲勞型 | 2~3天 |
| 過敏型 | 3~7天 |
| 感染型 | 7~14天 |
關鍵影響因素:
- 是否使用適當的眼睛發炎眼藥水
- 有無改善生活習慣
- 是否補充抗氧化營養
「眼睛發炎多久會好」,答案其實取決於「你有沒有對症處理」。
FAQ|高搜尋問題深度解析
Q1:眼睛發炎怎麼辦最快好?
最快方式是「三步驟並行」:
1️使用醫師建議的眼睛發炎眼藥水控制症狀
2️減少用眼+充分休息
3️補充蝦紅素等抗氧化營養
臨床觀察顯示,單純用眼藥水改善率約50~60%,但若加上營養補充與生活調整,可提升至80%以上,恢復速度明顯加快。
Q2:眼睛發炎紅腫一定要看醫生嗎?
不一定,但需判斷程度。
若只是輕微乾澀或疲勞型的眼睛發炎紅腫,可先觀察2~3天並搭配保養。
但若出現以下情況,建議立即就醫:
- 劇烈疼痛
- 視力下降
- 分泌物大量增加
這可能是感染型發炎,需要處方眼藥水治療。
Q3:眼睛發炎吃什麼最有效?
「抗氧化+抗發炎」是核心。
最佳組合為:
- 蝦紅素(降低發炎)
- Omega-3(改善乾眼)
- 葉黃素(保護視網膜)
研究指出,補充蝦紅素8週後,眼睛疲勞改善率可達54%,顯示其對眼睛發炎有明顯幫助。
Q4:可以一直用眼睛發炎眼藥水嗎?
不建議長期自行使用。
部分眼睛發炎眼藥水含有:
- 類固醇
- 抗生素
長期使用可能造成副作用(如眼壓升高)。
建議使用超過3~5天仍未改善,就應諮詢醫師。
Q5:眼睛發炎多久會好才算正常?
一般來說:
- 3天內:應該開始改善
- 7天內:大多數會恢復
若超過7天仍未改善,代表:
- 原因未解決
- 或處理方式錯誤
此時需重新檢視眼睛發炎原因或就醫。
總結|真正有效的護眼策略

很多人以為眼睛發炎只是小事,但其實它是「長期用眼與身體狀態的警訊」。先找出真正的眼睛發炎原因,正確使用眼睛發炎眼藥水,同時補充蝦紅素,從根本降低發炎
眼睛發炎不能只靠「撐過去」,更要給予正確的營養去「主動修復」。除了遵照醫囑使用藥水,從內而外的修復更是關鍵。臨床研究顯示,針對眼部發炎與疲勞,正確補充營養素,通常 4~8 週 就能感受到整體狀態的穩定與改善。
推薦【視神經的防護盾:專利蝦紅素花青素晶亮膠囊】,這不只是一般的葉黃素,而是專為視神經修復與眼壓穩定設計的頂級配方,嚴選 10 大專利成分,層層守護你的視野健康:
- 德國專利蝦紅素 (4mg) 具備極強的穿透力,能直達視神經核心,中和自由基,從根本減緩視神經的老化與發炎反應。
- 德國專利 15 種超級莓果精華 富含高單位花青素,能優化眼部微循環,有效舒緩因長期用眼導致的壓力型眼壓升高。
- 日本專利玻尿酸 + 智利酒果 + 黑豆花青素 強化視網膜天然防護層,穩定視野邊緣,減少環境傷害帶來的惡化風險。
- 瑞士維生素 A+E 複合配方 提升眼部對氧化壓力的耐受力,對抗藍光與光害,減少視神經的二次損傷。
與其等到視線模糊才後悔,不如現在就開始積極保養,守護這雙珍貴的眼睛,確保未來的視界,依舊清晰、明亮。
延伸閱讀
眼睛乾、視力模糊?蝦紅素什麼時候吃?3大改善眼睛乾澀的關鍵!



















